四川职教升学参考

当前位置:首页 > 单招考试 > 招生简章 > 正文

四川水利职业技术学院2020年普通类“9+3”高职单招招生章程

2020-05-06来源:本站采编

根据《四川省2020年高职院校面向民族地区“9+3”毕业生单独招生工作实施方案》精神,结合我院实际,特制定我院2020年普通类面向藏区和大小凉山彝区“9+3”毕业生单独招生章程(以下简称普通类“9+3”高职单招)。

一、实施原则

2020年普通类“9+3”高职单招采取“文化+技能”的考试办法,实行“单列计划、单独命题、单独考试、单独录取”。

二、招生对象、专业及计划

(一)招生对象:符合四川省2020年普通高考报考条件的内地“9+3”学校藏区和大小凉山彝区“9+3”免费教育计划应往届毕业生。

(二)招生专业

(三)招生计划:教育厅原则上按藏区和大小凉山彝区“9+3”考生实际参加考试人数的90%分别下达。

三、报名

(一)报名条件

符合四川省2020年普通高考报考条件的内地“9+3”学校应往届“9+3”毕业生。同时考生还应符合我院单独招生的专业要求,所有考生均应参加2020年普通高考报名,并取得考生号。

(二)报名时间及方式

1. 考生依据中职阶段所学专业,原则上根据专业大类对口,每名考生只能选择我院的1个专业填报志愿。

2.2020 年 5 月 6 日 8:00 至 8 日 17:00,登录招生学校网站,确定报考专业志愿,按学校 规定的办法进行报名确认和缴纳报名考试费。

(三)资格审查

考生的基本信息按四川省教育考试院要求统一采集。考生报名结束后,学院将考生信息送四川省教育考试院核准。核准名单于2020年5月14日前在学院网站公布,在公布名单内的考生方可参加学校单招考试。

四、考试

(一)考试方式

文化知识综合笔试(150分)+技能测试(150分),总分300分。

(二)考试内容

1.文化知识综合笔试

考试内容为德育、语文、数学三部分合卷考试,总分150分,其中德育60分、语文60分、数学30分。参照《四川省高职院校面向藏区、大小凉山彝区“9+3”毕业生单独招生文化知识综合笔试考试大纲》命题。

2.技能测试

学院按照技能测试大纲要求对考生进行技能测试(面试)。

(三)考试时间

(四)考试地点

四川水利职业技术学院(崇州校区)

五、录取

(一)录取规则

1.我院按照考生考试结果及分专业招生计划,从高分到低分择优确定录取名单,藏彝区考生分别录取。考生必须参加文化知识综合笔试和技能测试方具有录取资格。(文件要求)

2.普通类“9+3”高职单招原则上按藏区和彝区考生实际参加考试人数的 90%分别进行录取。(文件要求)

3.如总分相同,一并录取。

(二)有关事项

1. 拟录取考生名单于5月下旬(具体时间另行通知)在学院网站公示5天,接受社会监督。公示期满后,学院将拟录取考生名单上报四川省教育考试院核准备案,办理相关录取手续,并由学院发放录取通知书。

2. “9+3”高职单招考试是由各招生院校自行组织,我院的录取规则和录取分数和其他招生院校不具可比性。

3.考生可在学校网站上查询本人考试成绩,对成绩有疑问需复查的考生可致电学院纪检监督电话:68611970,申请办理。

(三)免试录取

参加普通类“9+3”高职单招的考生,在“9+3”学校就读期间参加教育部或省级教育行政部门主办或联办的全国或全省职业院校技能大赛获得三等奖及以上奖项,及具有高级工或技师资格(或相当职业资格)的考生,以及获得县级劳动模范先进个人称号的在职在岗“9+3”毕业生,可向我院提出申请,免试进入我院招生专业学习。所有符合免试录取条件的考生应参加高职单招报名,须在普通类“9+3”高职单招考试时间前向我院提交申请书和相关证明材料。拟免试录取考生报省教育考试院审定后,办理录取手续。

在正式办理免试录取手续前,申请考生应正常参加我院的单招考试。

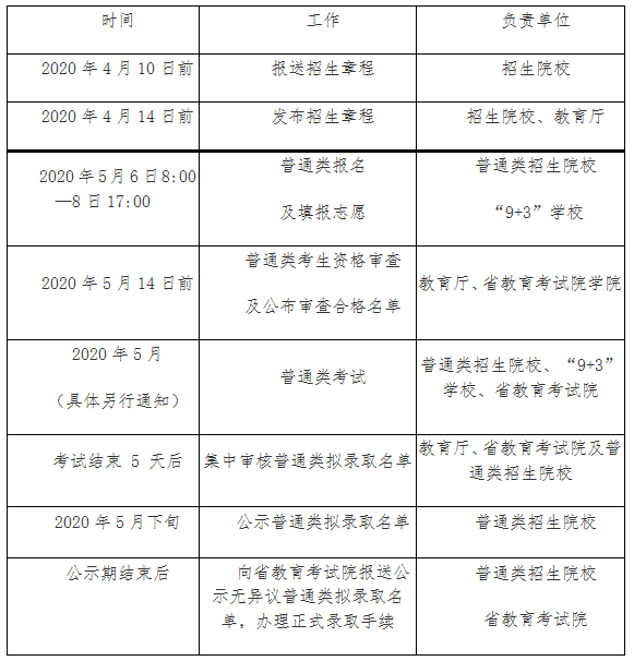
六、工作进程安排

七、自我约束机制及违规处理

1.考生应本着诚信原则参加报名和考试,如有以虚报、隐瞒或伪造、涂改有关材料及其它欺诈手段取得“9+3”高职单招报考资格的,将按照有关规定取消其报名资格;已被录取或取得学籍的,将取消其入学资格或学籍。

2.在学校招生委员会指导下,单独招生全过程由学校纪检部门参与、实施监督,并主动接受四川省教育厅、四川省考试院和社会各界的监督。

3.学校单独招生工作,坚持“公开、公平、公正”原则,以及程序规范、自我约束、社会监督的原则,严格实施招生“阳光工程”。

4.学校单独招生工作实行“招考分离”原则。

5.凡有近亲属(父母、配偶、子女、兄弟姐妹)报考的学校职工,不得参与当年单独招生考试考务和录取工作。

八、其他事宜

1. 往届“9+3”毕业生按国家和省有关文件规定缴纳相关报名考试费用,应届毕业生由各“9+3”学校在“9+3”专项就业工作经费中统一开支。

2. 普通类“9+3”高职单招录取的学生在高校就读期间不再享受“9+3”中职免费教育政策,家庭经济困难的按照相关政策规定纳入高职贫困学生资助体系。

3. 考生被录取后,不再参加普通高考和对口招生考试,也不能被其它高校录取。

九、学院单独招生负责部门及联系方式

联系部门:四川水利职业技术学院招生就业处

地址:

都江堰校区:四川·成都·都江堰古堰景区侧水校路88号

崇州新校区:四川·成都·崇州羊马新城永和大道366号

邮政编码:611231

咨询电话:028-68611971 68611777(传真)

监督电话:68611970

咨询QQ:3499324363

学校招生网: http://www.swcvc.net.cn

了解院校招生计划及录取分数:四川水利职业技术学院(川水职院;川水院)

相关资讯

版权所有 © 蜀川攻考 SCGKW.NET